小麦策略🥈正规好的配资平台心态管理同样重要。面对市场的波动和配资带来的放大效应,投资者需保持冷静和理性,避免因情绪波动而做出非理性的投资决策。
一些投资者正在押注美国科技股即将反弹。有.... 06-21
市场 最高价 最低价 大宗价 首阳中药材。... 04-26
黑豆水具有多种健康功效盈胜优配,包括滋。... 04-30
“贝尔莎”的身管沿用自“伽马”,口径仍为420毫米,只是身管长度由“伽马”的16倍径缩短到12倍径。不过,平淡的数字往往很难反映事物的本质。“贝尔莎”的身管在制....
图片共赢优配 本站仅提供存储服务,所有内容均由用户发布,如发现有害或侵权内容,请点击举报。....
又是一场让球迷“洗脸都来不及”的硬仗。北京时间11月2日凌晨4点,西甲第11轮,皇马将在伯纳乌迎战瓦伦西亚。这是一场妥妥的复仇之战宏泰配资,上赛季银河战舰惨遭瓦....
北京时间今晚23点,伯恩利将迎来英超第10轮主场对阵阿森纳的比赛,赛前,沃克接受了伯恩利官方的采访嘉正网,谈到了自己对比赛的期待。 对阿森纳的看法 “我们必须尊....
根据《每日体育报》的最新报道红河配资,皇马曾在1月尝试签下埃尔切小将罗德里戈-门多萨,但当时未能完成交易。 据报道,罗德里戈-门多萨对埃尔切充满信心,他曾有机会....
雷速体育10月31日讯 英足总独立监管委员会裁定牛势策略,联球员在接受有关涉嫌非法投资的调查期间,存在两项“未能充分配合”的行为,并因此对其处以“训诫与警告”。....
经济导报记者 贾义航台面优配 10月13日,惠城环保(300779.SZ)逆势“20cm”涨停,截至收盘,报收170.88元/股,全天换手率9.12%,成交量1....
本报(chinatimes.net.cn)记者卢梦雪 北京报道聚赢配资网 10月14日,国际金价持续攀升并突破4179美元/盎司,创下历史新高。随后,在午后出现....
周一市场出现大幅低开后强劲反弹配资伐,主要受到特朗普挑起关税战的影响。投资者信心受到一定影响,但不会改变本轮牛市的大方向。周二市场风格发生一定切换,前期涨幅较大....
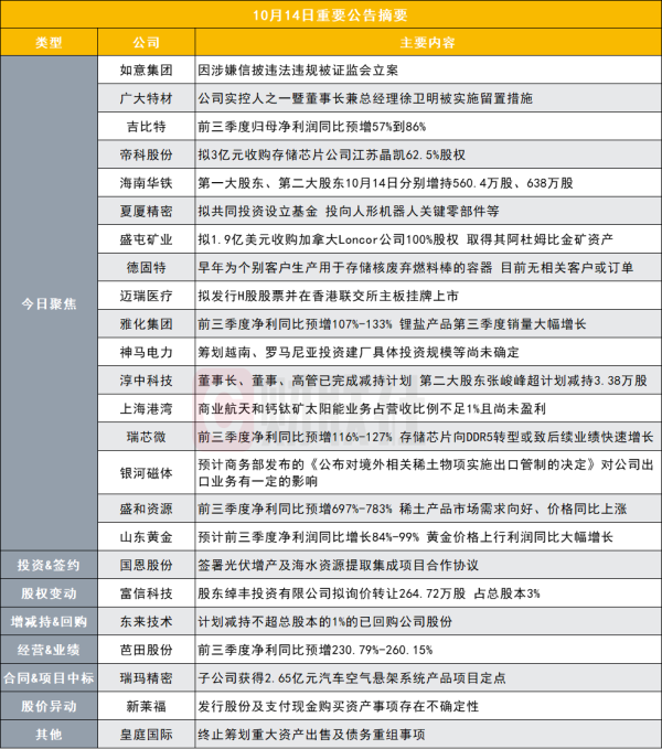
今日聚焦维嘉资本 【如意集团:因涉嫌信披违法违规被证监会立案】 如意集团(002193.SZ)公告称,公司当日收到中国证监会下发的《立案告知书》,因涉嫌信息披露....
小麦策略文章加载中,请稍后...
高盛集团对冲基金业务主管Tony Pasquariello在一份最新报告中指出,尽管市场部分领域已出现过热迹象,但投资者不应与当前的牛市趋势对抗。 Pasqua....
[ 文章背景:作者2022年3月加入硅谷王川投资俱乐部,本文是2023年3月入群一周年的内部分享文稿。后经沉淀与整理,经王川本人同意,在公众号上发布。] 图片 ....
随着业绩压力的逐步加大,华熙生物(688363.SH)的一举一动都备受市场关注。 近期,市场消息称华熙生物拟将总部从北京迁往杭州。 对此,华熙生物向信风回应称,....
摩根士丹利最新利率策略报告揭示,美联储内部正沿着“2025年是否降息75个基点”这条线,分裂为两大观点鲜明的阵营。 最新的点阵图显示,在19名FOMC成员中,有....
近日,美国区域性银行风波再起。齐昂银行(Zions Bancorp)和阿莱恩斯西部银行(Western Alliance Bancorp)披露,在向投资不良商业....
惠誉将以太坊扩展和基础设施开发平台Polygon的评级下调至“B-”,前景负面。....
COMEX白银期货跌超6%,现报50.04美元/盎司。 文章来源:东方财富Choice数据 责任编辑:144 郑重声明:东方财富发布此内容旨在传播更多信息,与本....
北京商报讯(记者刘四红)10月17日,据中国人民银行官微,中国人民银行宏观审慎管理局负责人近日在接受《金融时报》采访时介绍,央行间货币互换是国际上央行合作的主要....
艾略特·利维认为,Anthropic与五角大楼的争执揭示了“科技共和国”的终结。今年1月,美军在加拉加斯采取行动,使用了一种声波武器,导致委内瑞拉总统马杜罗被掳....
世界经济论坛于2月26日发布声明,宣布博尔格·布伦德决定辞去总裁兼首席执行官职务。布伦德在声明中表示,经过慎重考虑后做出了这一决定,并认为现在是论坛继续开展重要....
长宏策略 直播吧5月10日讯周末,西甲迎来国家德比焦点大战,《阿斯报》赛前盘点了皇马和巴萨的缺席球员。 巴萨方面,最关键的缺阵是孔德。他在对阵国米的欧冠比赛中左....
一些投资者正在押注美国科技股即将反弹。有数据显示华融配资,创纪录的资金被投入到了跟踪纳斯达克100指数华融配资的三倍杠杆基金。 据媒体报道,尽管美股近期波动剧烈....
市场 最高价 最低价 大宗价 首阳中药材交易市场 69.00 67.00 68.00 全国家种柴胡(统货)批发价格行情走势分析捷希缘配资 从今日全国家种柴胡(统....
黑豆水具有多种健康功效盈胜优配,包括滋补肾气、清热解毒、促进消化、调节血糖、美容养颜等1 2 。 主要功效 滋补肾气与强健身体:黑豆在中医中被视为补肾....
文|熊大启恒配资 编辑|科技大怪兽 在当今这个复杂多变的国际局势下,国家安全的重要性日益凸显。它不仅关乎国家的主权,更是国家稳定的基石。然而,令人痛心的是,总有....
第16号台风塔巴即将生成 尚牛在线 并将正面袭击广东 据广东天气,9月6日08时,南海热带低压中心位于阳江东南方约720公里的海面上,中心附近最大风力7级(15....
中国女篮12人大名单曝光文商期货配资,三大老将要被淘汰,真不留情面 前段时间中国女篮公布了热身赛大名单,李梦被淘汰引起了很大的争议。虽然赛后宫鲁鸣指导说国家队的....
本站消息,日前鹏华中证国防ETF基金公布一季报,2025年一季度最新规模31.89亿元好牛配资,季度净值涨幅为0.71%。 从业绩表现来看,鹏华中证国防ETF基....
前天关于大连工大的文章我删掉了盛宝策略,主要是了解越多,越发现这事情里全都是谣言和未经证实的消息。 比如: Zeus到底有没有结婚? 之前的普遍说法,是说乌克兰....
南都记者从深圳铁路部门获悉,深圳铁路于9月6日起对广深城际列车运行图进行调整,新增广州北站方向列车,并加大福田站方向运力投入,更好地满足广深两地市民旅客的出行需....